展會
2022(第十屆)國際橋梁與隧道技術大會暨“一帶一路”交通基礎設施高端論壇
【好展會網 軌道智能交通專題】

大會期間擬組織橋隧重大工程建設成就及技術創新展,充分展示我國過去十年橋梁、隧道等交通基礎設施建設和“一帶一路”發展過程中取得的重大成就和涌現出的技術創新成果,以期推動我國橋隧交通基礎設施行業發展與技術進步。
王 翔 021-51757707 xiang.wang@wintimechina.com
(好展會網 軌道智能交通專題 )
三號通知
鑒于當前國內新冠疫情高發,為響應國家疫情防控工作要求,切實保障參會專家和代表的健康與安全,確保會議高質量舉辦,經大會主席團及組委會審慎研究決定:原定于2021年11月25日-26日在上海舉辦的“2021(第十屆)國際橋梁與隧道技術大會暨‘一帶一路’交通基礎設施高端論壇”延期至2022年4月19日-20日舉辦。
屆時大會將通過高質量學術報告、戰略性前沿課題研討、優秀論文征集、技術創新展示等方式,全面總結“十二五”、“十三五”以來我國交通、水利、市政、國防工程領域以橋隧為主干的基礎設施建設取得的成就和“一帶一路”交通基礎設施建設與管理經驗,并面向“十四五”規劃和2035遠景目標,探討如何推動工程科技創新發展,建設高品質工程,推進經濟社會高質量發展。
因會議延期給您造成的不便,我們深表歉意,敬請諒解!我們將繼續做好會議各項組織工作,全力籌備并確保會議高水平舉行。在此,組委會誠邀業界專家代表撥冗蒞臨,共襄盛會!
一、會議主題
推動創新發展,鑄就高品質工程
二、時間和地點
時間:2022年4月19日-20日
地點:中國·上海富悅大酒店(上海市松江區茸悅路208弄)
三、組織機構
主 辦 單 位: 中國工程院
聯 合 主 辦: 中國鐵道學會
中國公路學會
中國巖石力學與工程學會
中國工程機械工業協會
上海市土木工程學會
特別支持單位:中國土木工程學會
國際歐亞科學院中國科學中心軌道交通學部
國際橋梁與結構工程協會(IABSE)中國團組
國際隧道和地下空間協會(ITA)
國際智能基礎設施結構健康監測學會(ISHMII)
國際防護結構學會(IAPS)
“一帶一路”國際交通聯盟(BRITA)
承 辦 單 位: 中國工程院土木、水利與建筑工程學部
同濟大學
西南交通大學
石家莊鐵道大學
大型基礎設施性能與安全協同創新中心
中鐵科學研究院有限公司
中國土木工程學會橋梁及結構工程分會
中國土木工程學會隧道及地下工程分會
中國土木工程學會市政工程分會
中國公路學會橋梁和結構工程分會
上海聞鼎信息科技有限公司
特別協辦單位:四川公路橋梁建設集團有限公司
中鐵大橋勘測設計院集團有限公司
協 辦 單 位 :上海市隧道工程軌道交通設計研究院
上海市政工程設計研究總院(集團)有限公司
上海市城市建設設計研究總院(集團)有限公司
華東建筑集團股份有限公司
重慶交通大學省部共建山區橋梁及隧道工程國家重點實驗室
殼牌(中國)有限公司
支 持 單 位 :長江設計集團有限公司
中鐵工程設計咨詢集團有限公司
中交第一公路勘察設計研究院有限公司
黃河勘測規劃設計研究院有限公司
保利長大工程有限公司
青島海納云科技控股有限公司
支 持 媒 體 :《隧道建設(中英文)》、《中國市政工程》、《中國公路學報》、
隧道網、專家寶、《現代隧道技術》、《鐵道標準設計》、
《西南交通大學學報》、《鐵道勘察》、《巖石力學與工程學報》、
《隧道與地下工程災害防治》、Frontiers of Structural and Civil
Engineering、Advances in Bridge Engineering
官 方 網 站 : www.IBTCevents.com
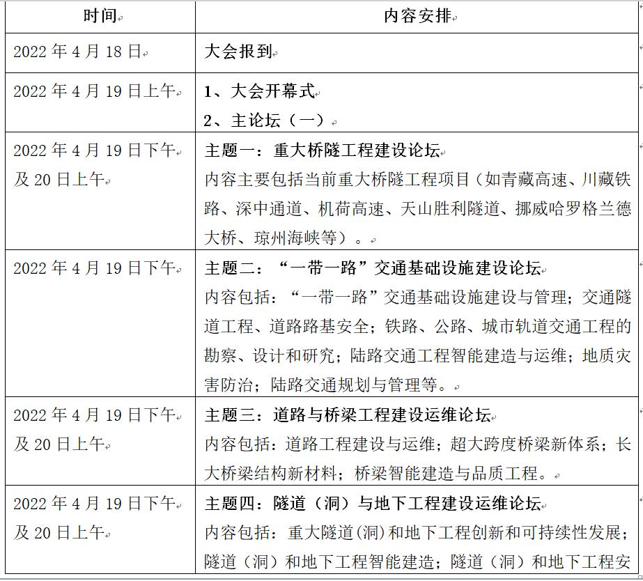
四、大會日程安排

大會期間擬組織橋隧重大工程建設成就及技術創新展,充分展示我國過去十年橋梁、隧道等交通基礎設施建設和“一帶一路”發展過程中取得的重大成就和涌現出的技術創新成果,以期推動我國橋隧交通基礎設施行業發展與技術進步。
五、橋隧重大工程建設成就及技術創新展
六、參會費用
會議費:2000元/人,學生1200元/人(需攜帶學生證);
收款帳戶:上海聞鼎信息科技有限公司
開戶行:招商銀行上海分行大寧支行
帳號:1219 0973 2310 603
七、大會秘書處聯系方式
王 翔 021-51757707 xiang.wang@wintimechina.com國際橋梁與隧道技術大會組委會
(好展會網 軌道智能交通專題 )
免責申明:1.部分圖文信息來源于互聯網、微信公眾號,目的在于分享更多信息。
2.信息內容僅供學習,參考,并不代表贊同其觀點。不對信息準確性,可靠性或完整做任何保證。
3.如涉及作品內容,版權及其他問題,請在30日內與我們聯系刪除,聯系方式qq:2119739037。